1. Bedrijfsprofiel
Het bedrijf werd opgericht in 1977 en geherstructureerd in een particuliere onderneming in 2003. Het is een professionele fabrikant van high-end kledinggarens, met 150.000 spindels, 860 werknemers, een plantengebied van 170.000 vierkante meter en totale activa van 350 miljoen yuan. Het bedrijf heeft het recht om zelfbewerkte export te exporteren en is een Chinese chemische fiber gemengde garenboetiekbasis, een nationale productiebasis voor onderzoek en ontwikkeling van garen en een nationale gedifferentieerde basis van de ontwikkeling van groen garen.
"Double Great" -merk Yarn heeft de titels gewonnen van het bekende kenmerkende, nationale inspectievrije product van China, het beroemde merkproduct van de provincie Jiangsu en het nationale door de gebruiker doorgebruikers product. Het bedrijf heeft internationaal geavanceerde en in het binnenland draaiende apparatuur en heeft 's werelds beste tekenframes, kammen, spinmachines, automatische wikkelmachines en dubbele twistmachines geïntroduceerd, een volledige set uster -inspectie- en testinstrumenten en volledige testmethoden. Het heeft CNAS -certificering en UST -certificering aangenomen. Het produceert voornamelijk pure spinning en gedifferentieerde gemengden garens zoals katoen, polyester, viscose, acryl, gerecycled polyester, milieuvriendelijke viscose, modaal, tencel, enz. Het bedrijf bevindt zich op nummer 191, Shuanglou Road, Qutang Town, Hai'an City, Nantong City, Jiangsu Provaas.
Het bedrijf heeft een nationaal textielindustrie Technology Innovation Center opgericht, een provinciaal bedrijfstechnologiecentrum, een onderzoekscentrum voor provinciaal technologie en een provinciaal industrieel ontwerpcentrum. Het heeft 50 nieuwe producten ontwikkeld op of boven het provinciale niveau, waarvan 3 nationale nieuwe producten zijn toegekend; 5 kregen provinciale textieltechnologie Innovation Awards; 1 kreeg provinciale hightech-producten; 17 procestechnologieën kregen nationale uitvinding patenten; 10 werden bekroond met nationale patenten in het nutsbedrijf; en meer dan 10 producten kregen provinciale, gemeentelijke en provinciale wetenschaps- en technologie voortgangsprijzen. Onder hen kreeg de productieprocestechnologie van "kationisch polyester viscose gemengd garen" een nationaal uitvinding octrooi; Het nieuwe product "Nano Antibacterial Polyester Blended Yarn" vulde de binnenlandse kloof, de onderzoeksresultaten bereikten het binnenlandse niveau en wonnen de Provincial Textile Technology Innovation Award; Het nieuwe product "Aircell Yarn" vulde de binnenlandse kloof, de onderzoeksresultaten bereikten internationaal geavanceerd niveau en wonnen de Provincial Textile Technology Innovation Award, provinciale hightech-producten en Gemeentelijke Science and Technology Progress Award. Hij was voorzitter van het opstellen van 1 nationale standaard, 9 industrienormen en 5 groepsnormen.
Het bedrijf besteedt aandacht aan productkwaliteitsbeheer, ecologische omgeving en gezondheidsconstructie voor gezondheid en veiligheid. Terwijl het zich gestaag ontwikkelt, houdt het bedrijf gelijke tred met de tijd, houdt zich aan de groene ontwikkeling en heeft een lage vervuiling en een laag energieverbruik in het productieproces. Het heeft de kwaliteit, het milieu, de gezondheid van het beroep en de veiligheid en de maatregelen en de certificering van het energiebeheersysteem doorstaan. It has successively won the National Contract-abiding and Credit-worthy Enterprise, the National Model Enterprise of Harmonious Labor Relations, the China Textile and Apparel Federation Energy Conservation and Emission Reduction Technology Innovation Award, the China Textile and Apparel Federation Sustainable Textile Product Development Good Energy Efficiency Award, the National Double Love and Double Evaluation Advanced Enterprise, the National Model Workers' Home, the National Top 50 Cotton Textile Enterprises, Jiangsu Province Waterbesparende onderneming, provinciale geciviliseerde eenheid, provinciale hightech onderneming, provinciale goede prestatiebeheer Advanced Unit, Nantong City Energy Saving Enterprise, City Integrity Enterprise, City Industry-University-Research Demonstration Enterprise en andere onderscheidingen.
Het bedrijf zal zich altijd houden aan de ontwikkelingsstrategie van "benchmarks instellen en producten van hoge kwaliteit maken", het ontwikkelingspad volgen van "professionalisering, differentiatie en technologie", technologieonderzoeks- en ontwikkelingsplatforms, platforms voor resource-integratie, talentaggregatieplatforms en merkuitbreidingsplatforms, en de ontwikkeling van de industrie, productie- en handelsketens en de handelsketen bevorderen.
2. Bescherming van de rechten en belangen van werknemers
1. Werknemers in dienst in overeenstemming met de wet en beschermen de arbeidsrechten en belangen van werknemers
Het bedrijf heeft een arbeids- en personeelsbeheersysteem op basis van het arbeidsrecht en de arbeidscontractwetgeving en andere wet- en voorschriften op basis van het reguleren van werving, training, salaris en verzekering van werknemers, ondertekening en beëindiging van arbeidscontracten, werkuren en vakanties op basis van de werving, training, salaris en verzekering, en beëindiging van werkuren en vakanties en vakanties, op basis van de arbeidsuren, werkuren en vakanties en vakanties en vakanties te reguleren. Houd aan het concept van "geld verspreid mensen verzamelen", leg de relatie tussen de twee op de juiste plaats, vormen een nauwe samenwerking met werknemers en laat de meerderheid van de werknemers meer hervormings- en ontwikkelingsresultaten genieten. De algemeen directeur van het bedrijf schrijft het doel om elk jaar met 5% met 5% in het werkdoel te verhogen, en het kan elk jaar de vooraf bepaalde doelgroei overschrijden. Hoewel het in 2021 door de epidemie werd getroffen, verhoogde het bedrijf nog steeds het salarisinkomen van de werknemers met 6,5%. Het bedrijf formuleert redelijkerwijs de salarisnormen voor elke functie en vraagt publiekelijk de meningen van werknemers. Op de 20e van elke maand wordt het volledige maandelijkse salaris van werknemers op tijd gedeponeerd in de banksalariskaart van elke persoon. Er zijn geen achterstallige achterstallige of inhoudingen van de lonen van werknemers in de 46 jaar sinds de fabriek werd opgericht. Het bedrijf behandelt vijf sociale verzekeringen en woningbouwvoorziening voor alle contractmedewerkers en betaalt elke maand volledig en in verhoudingsverzekering in strikte overeenstemming met de vereisten van wet- en voorschriften. Vrouwelijke werknemers zijn goed voor 70% van de werknemers van het bedrijf. De vakbond heeft een vrouwencomité opgericht, dat verantwoordelijk is voor speciale arbeidsbescherming voor vrouwelijke werknemers, speciale vergoedingen uitvoert aan vrouwelijke werknemers, het organiseren van gezondheidsonderzoeken voor werknemers, twee kankeronderzoeken voor vrouwelijke werknemers en beroepsgezondheidsexamens, elk jaar regelmatig begrijpen van afwijkingen in de lichamelijke onderzoeken van werknemers en het opzetten van een werknemersgezondheidsrecord ERP -systeem om werknemersverslagen te vergroten.
Focus op intellectuele investeringen en voldoen aan de culturele leerrechten van werknemers. Het bedrijf implementeert krachtig het "Lifelong Training Project van werknemers" om alle werknemers de mogelijkheid te geven om te groeien en te ontwikkelen. Met de drager van "het creëren van een leergerichte onderneming en het streven naar kennisgebaseerde werknemers", biedt het bedrijf multi-niveaus, multi-categorie en gediversifieerde training voor werknemers. Het bedrijf onderhoudt langdurige coöperatieve relaties met Donghua University, Jiangnan University, Nantong University, Nantong Vocational University en andere instellingen, en implementeert de methoden van fabrieksschoolkoppeling, off-site training, bedrijfstraining en in-factorische klassen om professionele kennistraining te bieden voor professionele kennis van de productie van productie van productieproductie. Het heeft achtereenvolgens 11 professionele trainingscursussen geopend in textieltechniek, weven, machines, elektronica, airconditioning, computertoepassing, enz. Tijdens de studieperiode zullen werknemers volledige lonen ontvangen en collegegeld en diverse kosten terugbetalen. Elk jaar wordt een operatie-competitie gehouden om de top tien pacesetters en operatie-experts van de eerstelijnswerkers te selecteren, en het bedrijf organiseert reizen voor de winnaars. Het bedrijf ondersteunt de zelfstudie van werknemers en heeft een verzameling van meer dan 30.000 boeken. Alle zelfstudieboeken die door werknemers zijn gekocht, worden vergoed. Twee werknemers hebben postdoctorale graden behaald in textieltechnologie en mechanisch ontwerp en automatisering door zelfstudie.
Implementeer strikt de arbeids- en gezondheidswetten en -voorschriften voor arbeid om het leven en de gezondheidsrechten van werknemers te beschermen. In de afgelopen jaren heeft het bedrijf meer dan 30 miljoen yuan geïnvesteerd om geavanceerde apparatuur zoals automatische wikkelmachines en Qingze Long -machines te introduceren, en de renovatie van fijne garenknooppunten verhoogd, wat de arbeidersintensiteit van werknemers aanzienlijk verminderde. Het heeft meer dan 10 miljoen yuan geïnvesteerd om nieuwe stofverwijdering en airconditioningfaciliteiten te installeren om de werkomgeving te verbeteren. Beginnend met de kleinste detailopleiding van het veilige en beschaafde wandelen van werknemers, kostte het 80.000 yuan om verkeersborden op te zetten en te schilderen op de wegen van het bedrijf om werknemers te informeren om op een beschaafde manier te rijden en het bewustzijn van de verkeersveiligheid te verbeteren. Leiders en experts van de All-China Federatie van vakbonden en projectfunctionarissen van de Japan International Foundation hebben vaak het werk van ons bedrijf aan productieveiligheid en arbeidsbescherming bezocht en het volledig bevestigd.
2. Gelijk overleg en respect voor de democratische managementrechten van werknemers
We houden ons altijd aan het op mensen gerichte principe, nemen "het bedrijf verrijken en de werknemers verrijken" als onze gemeenschappelijke kernwaarde, nemen de efficiëntie van ondernemingen en verhoging van de inkomsten van werknemers naarmate ons gemeenschappelijke doel is, en hechten zich aan de "drie mores" in het proces van ondernemingsontwikkeling, namelijk dat er vaker wordt ingediend bij werknemers voor beoordeling, moeilijke zaken worden vaker voor de werknemers worden genomen. Vorm "vier mechanismen", namelijk: een mechanisme van democratisch management, democratische participatie en democratisch toezicht van werknemers met de personeelsvertegenwoordiger als de basisvorm; een mechanisme voor het coördineren van arbeidsrelaties met gelijk overleg en het ondertekenen van collectieve contracten en individuele arbeidscontracten als basisvorm; en een werknemersbeschermingsmechanisme met "vijf verzekeringen" als basisvorm. Gebaseerd op het personeelsresentatieve conferentiesysteem, met openbaarmaking van fabriekszaken als het platform, en met het verzamelen van voorstel als de vervoerder, worden werknemers aangemoedigd om actief te geven om ontwikkeling, ondersteuning van ontwikkeling en zich te wijden aan ontwikkeling. De wijsheid en kracht van werknemers worden gezamenlijk gecondenseerd in de ontwikkeling van de onderneming en worden de belangrijkste kracht voor de harmonieuze ontwikkeling van de onderneming. Een of twee maanden vóór de vernieuwing van het arbeidscontract voert het bedrijf volledig quota -revisie en verbetering en loononderhandelingen van onder naar boven. Met de deelname van alle werknemers worden ten minste twee discussies en overleg openbaar gemaakt en zijn de ondertekening van het ondertekening van de arbeidscontract van de werknemers, de verzekeringsdekking, het loongroei en de loonkloktarief "vierhonderd procent". We implementeren open fabriekszaken, staan aan op openheid in belangrijke bedrijfsbeslissingen, openheid in bulkmateriaalaankopen, openheid in het grootste deelname van het engineeringproject, openheid in salarisverdeling en voordelen, openheid in de selectie en werving van functioneel managementpersoneel, openheid in beloningen en straffen, openheid in de selectie voor leren en training, en openheid in eigenheid voor geavanceerde en modelinnovatie. We stellen mensen aan op basis van hun verdiensten en maken beloningen en straffen openbaar. Goede coöperatieve relaties zijn gevormd tussen aandeelhouders en nauwe partnerschappen zijn gevormd onder alle werknemers.
3. Verbeter de organisatie en handhaven harmonieuze en stabiele arbeidsrelaties
Het bedrijf heeft een kredietbeheerbureau en een juridisch managementbureau opgezet en een bemiddelingsmechanisme op basis van de vakbond en de administratie. Het heeft personeel georganiseerd om wetten en voorschriften te bestuderen en op te leiden, zoals het arbeidscontractrecht, het arbeidsgeschillenbemiddeling en arbitragebedrijf van de Volksrepubliek China en de bemiddelingswet van de Volksrepubliek China. Het heeft ook een Labour Dispute Mediation Committee en een People's Mediation Committee opgericht om werknemers juridische bijstand te verlenen om hun rechten te beschermen in overeenstemming met de wet. Het bedrijf geeft om werknemers in nood en breidt de harmonieuze cultuur uit naar de familiecultuur. Het bedrijf wijst elk jaar een speciaal fonds toe aan de vakbondsrekening om een wederzijds hulpmiddel voor werknemers in nood op te richten en levende hulp te bieden aan werknemers in nood. De jaarlijkse hulpfondsen voor werknemers in nood zijn meer dan 100.000 yuan en de medische kosten worden vergoed voor meer dan 200.000 yuan. Het bedrijf heeft het programma "Golden Autumn School Aid" gelanceerd en doneert meer dan 200.000 yuan aan universiteitsbeurzen voor de kinderen van werknemers in nood en meer dan 30.000 yuan aan sociale bijstand voor scholing. Het bedrijf voert elk voorjaarsfestival het "warmteproject" uit en de senior leiders van het bedrijf bezoeken en troosten meer dan 30 families van werknemers in nood. Het bedrijf biedt full-service voor de kinderen van werknemers om naar school te gaan. Voor elementaire en junior middelbare scholen regelt het bedrijf enkele slaapzalen voor hen en biedt het een rustige en handige leefomgeving. Voor werknemers in het derde jaar van Junior High School of het derde jaar van de middelbare school, regelt het bedrijf dagdiensten zoveel mogelijk, of verleent ze jaarlijks verlof, zodat werknemers voldoende tijd hebben om goed voor hun kinderen te zorgen. Het bedrijf streeft ernaar om voorwaarden te creëren voor de kinderen van werknemers om succesvol te worden. Door doordachte diensten kunnen werknemers met gemoedsrust werken. Het bedrijf is beoordeeld als een nationale modelonderneming met harmonieuze arbeidsrelaties.
3. Bescherm de rechten en belangen van klanten en leveranciers
1. Bescherming van klantrechten
Focusing on the strategic goals, the company adheres to the business philosophy of "using the rigorous management, spinning the quality yarn, and climbing the highest-end customers", takes "high brand, high quality, high premium, and high stickiness" as the goal, uses "SWOT, STP" and other tools to investigate and segment the market, lock in key customer groups, adopts "small batch, multiple varieties, fast delivery, high quality" fast marketing strategy, implements "exhibition marketing, word-of-mouth marketing, technical research marketing, knowledge marketing, value marketing, network marketing" and other methods, and uses the "Thirty Articles of the Company's Service Guidelines" to let customers "know the quality, recognize the purpose, compare the benefits, fast delivery, and more comfortable", establish a "long-term, stable, cooperative, and win-win" customer relationship, and form a highly competitive marketing model for the company to win and maintain customer satisfaction and loyalty and de gemeenschappelijke ontwikkeling van klanten en het bedrijf bereiken.
1. Win klanten met onderscheidende marketing- en innovatieve diensten
Standaardiseer klantenserviceprocessen om aan de verwachtingen van de klant te voldoen en te overtreffen door goede productkwaliteit en doordachte, humane diensten te bieden.
Het bedrijf heeft 30 richtlijnen voor klantenservice opgezet met de bedrijfsfilosofie van "het strengste management gebruiken, het garen draaien en de klanten beklimmen". Senior managementpersoneel onder leiding van de voorzitter en algemeen directeur, bezoek elk kwartaal strategische en belangrijke klanten om de behoeften van de klant te begrijpen. Luister naar de meningen van senior management van klanten en verbetert wederzijdse vriendschap. Elk jaar, door verschillende vormen van internationaal en binnenlands garen, kleding, stoffententoonstellingen, orderbeurzen en klantenverenigingen, worden het wederzijdse begrip tussen klanten en klanten, klanten en het bedrijf verbeterd, en de algemene meningen en gevoelens van klanten, evenals de ontwikkelingstrends van de industrie, verder begrepen. Zakelijk personeel bezoekt regelmatig de klanten van het bedrijf. Deze methode verkrijgt de directe informatie en speelt een grote rol bij het bevorderen van de verbetering van de productietechnologie en -diensten van het bedrijf. We zijn ons zorgen over waar klanten zich zorgen over zijn en nadenken over wat klanten denken. Wanneer de leverdatum van klanten echt dringend is, zullen we speciale zaken afhandelen en prioriteit geven aan elke route. Help klanten problemen op te lossen, waarde voor klanten te creëren en de loyaliteit van klanten te verbeteren. Goede klantrelaties verhogen het aantal herhaalde bestellingen van klanten, zodat de producten van het bedrijf actief worden aanbevolen door klanten. Goede klantrelaties en mond -tot -mondreclame zijn de manier geworden om het bedrijf te promoten.
2. Beheer klanten per categorie en concentreer u op onderhoud
① Classificatieonderhoud
Klantclassificatie Onderhoudsbeheer
② Archives Management
Het bedrijf heeft elektronische klantbestanden opgericht, inclusief basisinformatie van de basis (bedrijfsformulier, activa, kredietstatus, enz.), Karakteristieke informatie (productvariëteit, specificaties, verkoopkanalen, enz.) En vereisten voor grondstoffen van klanten (vraagvolume, variëteit, specificaties, kwaliteitsvereisten, enz.). Na elk onderzoek of contact met klanten zal verkooppersoneel onmiddellijk klantinformatie verzamelen en opslaan in klantbestanden en informatie analyseren over bestaande klanten, klanten van concurrenten en potentiële klanten, en deze aan de afdeling Productonderzoek en -ontwikkeling verstrekken. Voor strategische klanten en belangrijke klanten richten we ons, naast de bovenstaande informatie, ook op het verzamelen van gepersonaliseerde informatie van hun besluitvormers, technische supervisors en inkoopbegeleiders, en het tot stand brengen van diepgaande verbindingen en communicatiekanalen door ze als technische consultants in te huren.
③ Hiërarchisch onderhoud
L Voor strategische klanten en belangrijke klanten zijn de servicefuncties van het bedrijf:
Stel regionale managers of fulltime verkooppersoneel op om diensten te verlenen. Door middel van een compleet pre-sales, verkoop- en after-sales servicesysteem, met name het versterken van technische diensten, kunnen we voldoen aan de verwachtingen van de klant en de klantrelaties overtreffen.
Het bedrijf nodigt regelmatig vertegenwoordigers van strategische klanten en belangrijke klanten uit om het bedrijf te bezoeken en geavanceerde managementsysteemoplossingen voor hen te promoten.
Met uitzondering van strategische klanten en belangrijke klanten, probeert het bedrijf het ervan om aan de behoeften van andere klanten te voldoen.
L Voor algemene klanten versterken we het interne management om producten en diensten te bieden met gegarandeerde kwaliteit en kwantiteit en hoge efficiëntie.
l Het bedrijf heeft ook bestanden van potentiële klanten opgericht en gerichte merkpromotie uitgevoerd.
3. Services versterken en waarde creëren voor klanten
①productievoordelen
De filosofie van het bedrijf is niet alleen om producten te verkopen, maar om waarde en diensten te verkopen, en klanten te voorzien van waarde voor geldproducten, zoals weergegeven in figuur 3.3.2.1-1. De prijs van de producten van het bedrijf is een of tweeduizend yuan/ton duurder dan die van concurrenten, en het heeft zijn eigen voordelen: nauwkeurig aantal garen en ratio, hoge voltooiingspercentage, hoge productie -efficiëntie voor klanten, laag productverlies, hoge producten, heldere verven, veel herhaalopdrachten van klanten en lage verlies door kledingscherm, etc.
② "vier uniformen" serviceconcept
Met het probleem als gids, riep de voorzitter het senior managementteam bijeen om de "twee gehoorzaamheid" -strategie van "Producten van de markt te formuleren, de kwaliteit van de kwaliteit, de behoeften van de klant", en heeft de "vier uniforme" rigide voorschriften gemaakt: als de klant een hoogwaardig bezwaar maakt, bieden we binnen 24 uur in de provincie en binnen 48 uur buiten de provincie. Ten tweede, als het bewijs vereist is, ongeacht hoeveel, zullen we de bewijzen aan de deur afleveren. Ten derde, tijdens de contractperiode, als de prijs van grondstoffen stijgt, zullen we deze uitvoeren volgens het contract en er nooit spijt van krijgen. Ten vierde, wanneer klanten ons nodig hebben om nieuwe producten voor hen te testen, ongeacht hoe moeilijk het is of hoeveel, zullen we samenwerken in ontwikkeling. Het bedrijf heeft momenteel meer dan 4.000 gebruikers en een jaarlijks bedrijfsvolume van meer dan 30.000 transacties. In de loop der jaren hebben klanten zeer vertrouwen gehad in ons bedrijf.
4. Procedures voor tevredenheid en loyaliteit
Het bedrijf voert regelmatig klanttevredenheid en loyaliteitsenquêtes uit in de vorm van vragenlijsten elk jaar en vormt een enquêtesysteem voor klanttevredenheid en loyaliteit voor het bedrijf.
Het onderzoek van de klanttevredenheid omvat aspecten zoals producten (technologisch leiderschap, stabiliteit, verpakking), levering (stiptheid), service (snelheid), aankoop- en verkoopcontractvoorwaarden en vergelijking met concurrenten. Klantloyaliteit onderzoekt vooral de bereidheid van klanten om herhaalde aankopen te doen, anderen aan te bevelen om te kopen, het aankoopvolume te verhogen, bereid te zijn te kopen, zelfs als de prijs matig stijgt en aandacht blijft letten op het bedrijf en nieuwe producten. Het herstelpercentage van de vragenlijst moet meer dan 80%zijn. Gewogen gemiddelde wordt voor elk item genomen en de vragen van klanten worden geteld. Volgens het belang en de tevredenheid wordt een "tevredenheids- en loyaliteitsonderzoeksrapport" opgesteld en aangemeld aan de relevante afdelingen van het bedrijf, en elke relevante afdeling is verplicht om verbeteringsplannen en tijdknooppunten voor te stellen. Het kantoor van het bedrijf van het bedrijf is verantwoordelijk voor het opvolgen van de voortgang en effecten van verbeteringen in systemen, processen, personeel, training, enz. In verschillende afdelingen.
5. Gebruik tevredenheid en loyaliteit om verbeteringen uit te voeren
De belangrijkste manieren voor het bedrijf om informatie te verzamelen over klanttevredenheid en ontevredenheid zijn: klachten van klanten accepteren, rechtstreeks communiceren met klanten, vragenlijsten en analytische gegevens, en de resultaten van industrieonderzoek (zoals vergelijkende analyse van klantorde -volumes gedurende dezelfde periode en de kwaliteit van benchmark en producten van concurrenten).
Het bedrijf volgt voornamelijk en begrijpt de meningen en suggesties van klanten over producten, diensten en transacties via de volgende methoden.
① Regelmatige bezoeken
Het bedrijf heeft de "User Visit Management -methode" geformuleerd en gearrangeerde productie-, verkoop- en onderzoekspersoneel om verschillende klantengroepen te bezoeken volgens het plan. Via geïnstitutionaliseerde en gestandaardiseerde bezoekactiviteiten begrijpt het bedrijf de meningen en suggesties van klanten, en het relevante managementpersoneel, organiseer, organiseren, verbeteren en geven feedback.
②conferentie -uitwisseling
Communiceer met klanten via verkoop, technische en andere vergaderingen en luister naar hun meningen en vereisten.
Elk jaar neemt het bedrijf actief deel aan verschillende activiteiten georganiseerd door de industrie en verenigingen, zoals garententoonstellingen, standaard promotievergaderingen, technische uitwisselingsbijeenkomsten, enz.
③kwaliteitsactiviteiten
Het bedrijf organiseert productiekwaliteitstechnici om de markt regelmatig te bezoeken, te communiceren en te trainen met klanten, productgebruik ter plaatse te begrijpen en te luisteren naar de meningen van klanten.
④productie en marketing matchmaking -bijeenkomst
Productie- en marketingvergaderingen worden elk kwartaal gehouden. Marketing zal feedback geven aan de productie over klanttevredenheid en specifieke kwesties van bezorgdheid, en de productie zal feedback geven aan marketing over recente productieomstandigheden en indicatorkenmerken van gerelateerde producten, zodat marketingpersoneel aandacht kan besteden aan de correspondentie van de behoeften van de klant tijdens het verkoopproces.
⑤Testing Services
Het bedrijf is een testbureau geaccrediteerd door de industriële vereniging, met een volledige set Ust -testinstrumenten en laboratoria voor het testen van constante temperatuur en vochtigheid. Het onderhoudt ook coöperatieve betrekkingen met gezaghebbende instellingen zoals Nantong Fiber Testing Institute om snel testen en het bijhouden van de kwaliteit en het gebruik van nieuwe producten uit te voeren om te voldoen aan de behoeften van de klant in zover mogelijk.
Door de bovenstaande methoden aan te nemen, is de informatie met de feedbacktarief van de klant: klanten geven over het algemeen aan dat ze tevreden zijn met de kwaliteitsstabiliteit van de producten van het bedrijf, de tijdigheid van productlevering en de service van het personeel.
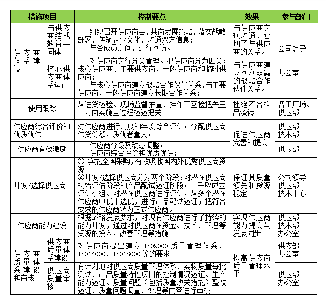
2. Bescherming van de rechten en belangen van leveranciers
1. Leveranciersbeheer
Het bedrijf heeft strategische partnerschappen opgezet met grote leveranciers en classificeert en beheert leveranciers volgens de regel van drie.
De belangrijkste leveranciers zijn: Sinopec Yizheng Chemical Fiber Co., Ltd., Tangshan Sanyou Co., Ltd., Xinjiang Production and Construction Corps No. 3 Agricultural Division levering en marketing Cotton and Linen Corporation, Shandong Yamei Technology Co., Ltd., enz., Enz., Enz., Enz., Enz., Enz., Enz., Enz., Enz., Enz., Enz., Enz., Enz., Enz., Enz., Enz., Enz., Enz., Enz., Enz., Enz. En hun leveringsrekeningen voor 80% van het totaal van het bedrijf.
Tweezijdige vereisten tussen het bedrijf en zijn belangrijkste leveranciers
Het bedrijf besteedt speciale aandacht aan de relatie met leveranciers en heeft belangrijke leveranciers en partners geïdentificeerd. Om samenwerking op de lange termijn, wederzijdse verbetering en win-win-ontwikkeling tussen de twee partijen te bevorderen, voert het voornamelijk de volgende aspecten uit.
2. Maatregelen voor inkoopimplementatie
Volgens de planning van het inkoopproces is de implementatie van het inkoopproces georganiseerd uit twee aspecten: inkoopbedrijfsproces en leveranciersbeheerproces.
Inkoopproces implementatiemaatregelen
3. Stel een strategisch partnerschap op om de belangen van beide partijen te maximaliseren
Om de kosten van het inkoopproces te minimaliseren, heeft het bedrijf een inkoopbijeenkomst gehouden om de totale kosten van het inkoopproces te identificeren, voornamelijk inclusief: inkoopcyclus, grondstofkosten, transportkosten, enz., En goedgekeurde nationale inkoop, onderhandeling, bieding en prijsvergelijking om ervoor te zorgen dat de kosten van grondstoffen stabiel zijn en dalen.
4. Leverancierevaluatieprikkels
Om prestatie-indicatoren te bereiken, zoals de kwaliteitskwalificatiegraad van gekochte grondstoffen en de grondstofvoorraadcyclus, is het inkoopproces ontworpen uit twee aspecten: inkoopbedrijfsproces en leveranciersbeheerproces, gebaseerd op ERP-software en in overeenstemming met het principe van "langetermijnstabiele samenwerking en win-win".
Gebruik evaluatie en stimuleringsmaatregelen voor leveranciers om zelfverbetering en continue verbetering van leveranciers te bevorderen; Introduceer hoogwaardige leveranciersbronnen door middel van leveranciersontwikkeling en constructie, verbetert de productieschaal en het managementniveau van bestaande leveranciers, verlagen inkoopkosten en verbetert het concurrentievermogen van de supply chain.

